
Client
LiftFund
Work
Design & Development
Platforms
Web
Technologies
WordPress
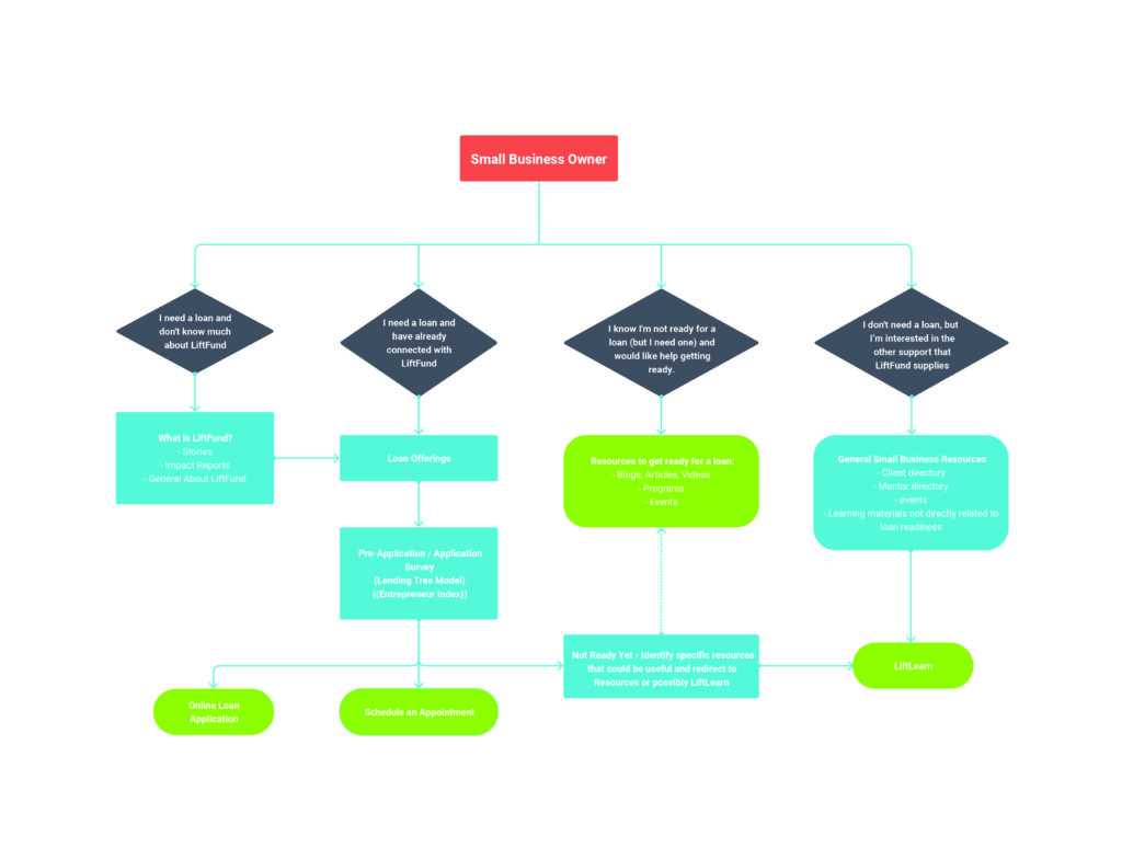
Over the years Liftfund has grown not only physically, opening more locations, but also in what they offer. This required the Sweb team to go back to formula, so to speak, and find ways to streamline the content associated with this growth to better serve their clients and their teams.
The Sweb team worked very closely with
Liftfund to ensure that the deep thinking required to understand their
user base and what information was accessed was looked over carefully.
Using loan data, Google Analytics, and other quantitative measurements,
the Sweb team was able to find solutions for the challenges encountered.
Understanding You
To Build Something New